Document
拖动滑块完成拼图
个人中心

预订订单
商城订单
发布专利 发布成果 人才入驻 发布商标 发布需求

请提出您的宝贵建议,有机会获取IP积分或其他奖励

投诉建议

在线咨询

联系我们

龙图腾公众号
专利交易 商标交易 积分商城 国际服务 IP管家助手 科技果 科技人才 会员权益 需求市场 关于龙图腾 更多
 /  免费注册
到顶部 到底部
清空 搜索
企业新闻
当前位置: 首页 > 专利交易 > 龙图腾成立用于帮助员工和合作伙伴的慈善基金

龙图腾成立用于帮助员工和合作伙伴的慈善基金

发表时间:2021年11月23日 来源:龙图腾

买专利卖专利找龙图腾,真高效! 查专利查商标用IPTOP,全免费!专利年费监控用IP管家,真方便!

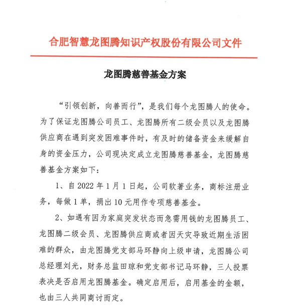
“引领创新,向善而行”,是我们每个龙图腾人的使命。为了保证龙图腾公司员工、龙图腾所有二级会员以及龙图腾供应商在遇到突发困难事件时,有及时的储备资金来缓解自身的资金压力,公司现决定成立龙图腾慈善基金,龙图腾慈善基金方案如下:

1、2022年1月1日起,公司软著业务,商标注册业务,每做1单,捐出10元用作专项慈善基金。

2、如遇有因为家庭突发状态而急需用钱的龙图腾员工、龙图腾二级会员、龙图腾供应商或者因天灾导致近期生活困难的群众,由龙图腾党支部马环静向上级申请,龙图腾公司总经理刘光,财务总监田琼和党支部书记马环静,三人投票表决是否启用龙图腾基金。确定启用后,启用基金的金额,也由三人共同商讨而定。

3、若一年下来,各界安康,龙图腾慈善基金的50%捐给慈善机构,另外50%作为备用基金。

4、每次使用基金,都会进行公示,保证龙图腾慈善基金的使用公开透明。

若有困难需求,请联系马环静:

电话:15256002226

QQ:2851238686

合肥智慧龙图腾知识产权股份有限公司




龙图腾慈善案例

一、2019年,龙图腾公司合作伙伴江西南昌的陈总母亲被查出重症,龙图腾公司及党支部联合一起筹集善款一万多元,捐给客户,并免单5000元,帮助客户缓解资金压力。

二、2020年初,我国湖北武汉,爆发新冠疫情,后波及全国,龙图腾公司余1月底先后向合肥市蜀山区捐赠口罩和酒精等抗疫物资,向湖北疫区客户捐赠价值10万元的抑菌洗液等抗疫物资,向安徽省援鄂医疗队捐献价值10万元的抗疫物资,随后又向龙图腾合作伙伴捐赠价值10万元的口罩等防疫必备品,解决客户燃眉之急,帮助会员客户复工。

三、2020年3月,龙图腾公司党支部组织义卖活动,为祖国的花朵筹集助学基金,活动期间义卖商品全部收入三万余元,并作为慈善款,统一定制了300多套爱心书包,送给小学生。

四、2020年6月到7月,我国南方地区暴雨洪水集中频繁发生,部分地区洪涝灾害严重,龙图腾公司倡导所有员工进行募捐,最终筹集善款8万元,向安徽省桐城市捐赠5万元现金及价值两千余元的救灾物资,向三河县捐赠2万元现金,向合肥市蜀山区捐赠1万元现金。

五、2020年10月,公司员工韩XX母亲,被查出身患肝内胆管细胞癌晚期,目前需要住院化疗,高昂的医药费为他们家带来了沉重的负担,龙图腾公司知晓此事后,积极组织捐款,最终将募捐的善款79000元捐给韩XX家人。

六、2021年7月16日,河南连续遭遇大暴雨、特大暴雨,郑州遭遇千年一遇的洪水,21日,龙图腾公司及党支部关注到河南汛情,迅速组织公司进行捐款,24日将一万八千多的急需物资,捐赠到高新区慈善总会,并由慈善总会安排到受灾较严重的高新区枫杨园区。

七、2021年11月15日,科融公司杨XX母亲今年9月份被查出肺腺癌四期,就诊于安徽省立医院总院,家中积蓄已全部花完,后续还有数十万的治疗费用,龙图腾公司知晓此事后,积极组织捐款,最终将募捐的善款37400元捐给杨XX家人。






以上内容由龙图腾AI智能生成。

免责声明
本网部分文章及信息来源于网络转载,转载目的在于传递更多信息,并不代表本网赞同其观点和对其真实性负责。
如涉及作品内容、版权和其它问题,请及时与本网联系,我们将在第一时间删除内容!

微信公众号搜索“ 龙图腾网 ”加关注,每日精选,欢迎关注!【 微信扫描下图可直接关注
龙图腾公众号