Document
拖动滑块完成拼图
个人中心

预订订单
商城订单
发布专利 发布成果 人才入驻 发布商标 发布需求

请提出您的宝贵建议,有机会获取IP积分或其他奖励

投诉建议

在线咨询

联系我们

龙图腾公众号
专利交易 商标交易 积分商城 国际服务 IP管家助手 科技果 科技人才 会员权益 需求市场 关于龙图腾 更多
 /  免费注册
到顶部 到底部
清空 搜索
企业新闻
当前位置: 首页 > 专利交易 > 第四批全国知识产权服务品牌培育机构名单公示(附1、2、3批名单)

第四批全国知识产权服务品牌培育机构名单公示(附1、2、3批名单)

发表时间:2018年06月06日 作者:龙图腾

买专利卖专利找龙图腾,真高效! 查专利查商标用IPTOP,全免费!专利年费监控用IP管家,真方便!

贯彻落实《国务院关于新形势下加快知识产权强国建设的若干意见》(国发〔2015〕71号)、《“十三五”国家知识产权保护和运用规划》(国发〔2016〕86号)等文件精神,打造知识产权服务品牌,按照《国家知识产权局办公室关于组织开展2018年知识产权服务品牌机构培育工作的通知》(国知办函规字[2018]172号)的要求,我局开展了第四批全国知识产权服务品牌培育机构遴选工作。


经服务机构自主申报、各省(区、市)知识产权局推荐、专家评审,拟遴选产生第四批全国知识产权服务品牌培育机构56家,现将名单予以公示。


公示时间:2018年6月5日至2018年6月12日。

公示期间若有异议,请于6月13日前将书面意见送至国家知识产权局规划发展司。


联系人:马 斌

电  话:010-62083260

地  址:北京市海淀区西土城路6号

邮  件:mabin@sipo.gov.cn



第四批全国知识产权服务品牌培育机构名单


北京连和连知识产权代理有限公司

北京知产宝网络科技发展有限公司

北京知识产权运营管理有限公司

北京集慧智佳知识产权管理咨询股份有限公司

北京林达刘知识产权代理事务所(普通合伙)

中国商标专利事务所有限公司

中宇恒泰(北京)地理标志科技有限公司

九州海原科技(北京)有限公司

天津市北洋有限责任专利代理事务所

天津市天元生产力促进有限公司

石家庄众志华清知识产权事务所(特殊普通合伙)

河北国维知识产权咨询有限公司

太原晋科知识产权代理事务所(特殊普通合伙)

沈阳科苑专利商标代理有限公司

长春吉大专利代理有限责任公司

吉林新发知识产权服务有限公司

哈尔滨龙科专利代理有限公司

哈尔滨市伟晨专利代理事务所(普通合伙)

上海市协力律师事务所

上海晨皓知识产权代理事务所(普通合伙)

上海容智知识产权代理有限公司

上海弼兴律师事务所

上海硕力知识产权代理事务所(普通合伙)

南京苏高专利商标事务所(普通合伙)

江苏畅远信息科技有限公司

苏州创元专利商标事务所有限公司

苏州独墅湖科教发展有限公司

杭州天勤知识产权代理有限公司

杭州千克知识产权代理有限公司

合肥市长远专利代理事务所(普通合伙)

合肥智慧龙图腾知识产权股份有限公司

芜湖安汇知识产权代理有限公司

安徽浩智信知识产权代理有限公司

厦门市新华专利商标代理有限公司

江西省子轩科技有限公司

江西清能高科技术有限公司

济南诚智商标专利事务所有限公司

青岛橡胶谷知识产权有限公司

青岛华慧泽知识产权代理有限公司

河南省亿通知识产权服务有限公司

武汉科皓知识产权代理事务所(特殊普通合伙)

长沙朕扬知识产权代理事务所(普通合伙)

东莞市华南专利商标事务所有限公司

广州新诺专利商标事务所有限公司

深圳市中兴达知识产权运营有限公司

广西南宁新创之友知识产权代理有限公司

海口汉普知识产权代理有限公司

重庆强大凯创专利代理事务所(普通合伙)

超凡知识产权服务股份有限公司

四川睿道知识产权服务有限公司

行之知识产权服务集团有限公司

遵义强大博信知识产权服务有限公司

贵阳东圣专利商标事务有限公司

云南滇创科技孵化器企业管理有限公司

陕西丰瑞律师事务所

新疆知信科技有限公司


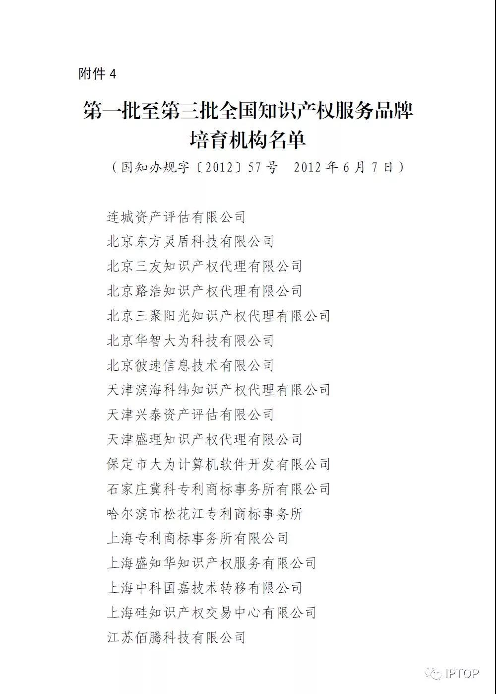
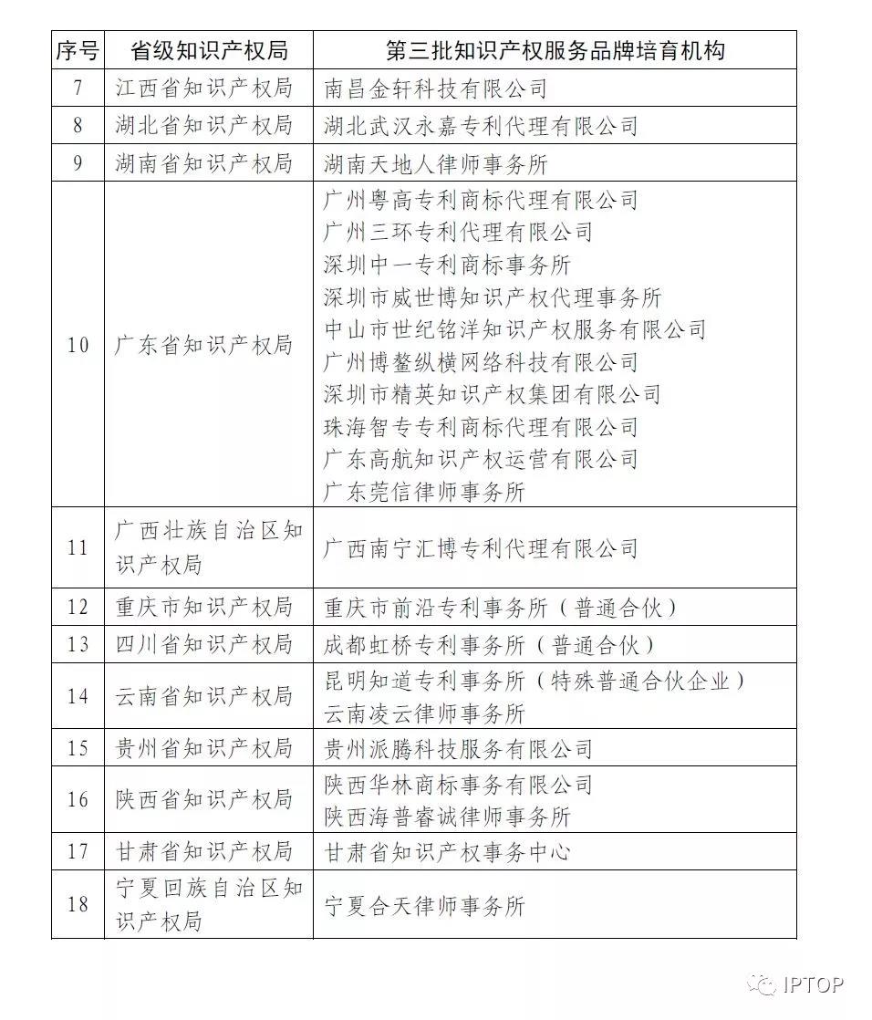
第一批、第二批、第三批全国知识产权服务品牌培育机构名单


以上内容由龙图腾AI智能生成。

免责声明
本网部分文章及信息来源于网络转载,转载目的在于传递更多信息,并不代表本网赞同其观点和对其真实性负责。
如涉及作品内容、版权和其它问题,请及时与本网联系,我们将在第一时间删除内容!

微信公众号搜索“ 龙图腾网 ”加关注,每日精选,欢迎关注!【 微信扫描下图可直接关注
龙图腾公众号