Document
拖动滑块完成拼图
个人中心

预订订单
商城订单
发布专利 发布成果 人才入驻 发布商标 发布需求

请提出您的宝贵建议,有机会获取IP积分或其他奖励

投诉建议

在线咨询

联系我们

龙图腾公众号
专利交易 商标交易 积分商城 国际服务 IP管家助手 科技果 科技人才 会员权益 需求市场 关于龙图腾 更多
 /  免费注册
到顶部 到底部
清空 搜索
企业新闻
当前位置: 首页 > 专利交易
龙图腾第三届商标专利节暨专利讲座活动圆满落幕

龙图腾第三届商标专利节暨专利讲座活动圆满落幕

盛夏七月,由合肥智慧龙图腾主办,合肥龙图腾信息、深圳龙图腾创新、长沙传承协办,2018年龙图腾第三届商标专利节暨专利讲座活动于7月6日上午在合肥市蜀山区盛大开幕。

2018-07-07 22:11   龙图腾;商标专利节;专利讲座;专利布局;涉外专利; 3646
江西科技厅处长唐井雄莅临龙图腾指导

江西科技厅处长唐井雄莅临龙图腾指导

江西科技厅处长唐井雄莅临龙图腾指导 6月28日下午,江西科技厅处长唐井雄不远千里莅临龙图腾实地调研,令龙图腾蓬荜生辉。唐处长在总经理刘光的引导下参观考察各部门流程工作,详细了解了办公环境、企业发展、文

2018-06-28 20:11   江西科技厅;成果转化;科技项目申报 3392
合肥市科技局领导莅临龙图腾指导

合肥市科技局领导莅临龙图腾指导

为响应国家知识产权政策,龙图腾逐渐与政府对接,继蜀山区科技局、高新区科技局、省知识产权局领导参观视察后,又引起合肥市科技局领导的高度重视

我市3家知识产权服务机构入选第四批全国知识产权服务品牌培育机构

我市3家知识产权服务机构入选第四批全国知识产权服务品牌培育机构

近日,国家知识产权局发布了第四批全国知识产权服务品牌培育机构公示名单,我市3家服务机构入选:合肥市长远专利代理事务所(普通合伙)、合肥智慧龙图腾知识产权股份有限公司、安徽浩智信知识产权代理有限公司

郑州高新北斗专利导航项目圆满落幕

郑州高新北斗专利导航项目圆满落幕

郑州高新技术产业开发区北斗导航与遥感产业专利导航项目确定我司中标后,龙图腾按照合同规定保质保量完成项目内容,并于2018年1月初确认验收。

2018-06-07 21:34   郑州高新;北斗专利导航;遥感产业专利导航; 1751
端午未到,龙图腾福利关怀提前到!

端午未到,龙图腾福利关怀提前到!

端午佳节临近,龙图腾每年的佳节福利都会提前送给每位员工,今年的端午福利更加富有人文关怀。

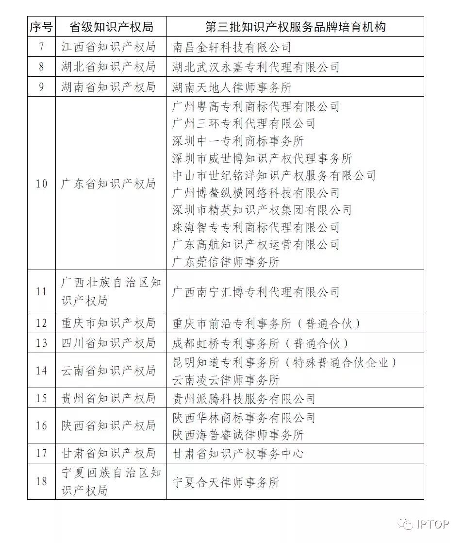
第四批全国知识产权服务品牌培育机构名单公示(附1、2、3批名单)

第四批全国知识产权服务品牌培育机构名单公示(附1、2、3批名单)

为贯彻落实《国务院关于新形势下加快知识产权强国建设的若干意见》(国发〔2015〕71号)、《“十三五”国家知识产权保护和运用规划》(国发〔2016〕86号)等文件精神,打造知识产权服务品牌,按照《国家

辉煌十年 感恩有你

辉煌十年 感恩有你

在欢度六一国际儿童节的热潮中,我们也迎来了龙图腾公司的十周年庆典,祝龙图腾及6月过生日的龙精灵们生日快乐。龙图腾四地同庆,北京分所、六安分所、深圳分所同步直播庆典,现场热情洋溢。

省知识产权局领导莅临龙图腾指导科技成果转化

省知识产权局领导莅临龙图腾指导科技成果转化

5月30日上午,安徽省知识产权局局长狄勇,处长孙伟、郑红莺一行莅临龙图腾视察工作,合肥市高新区科技局知识产权处处长杨文娟、袁帅陪同,公司董事长刘光、合伙人王宝钢、业务总监王慧慧等相关负责人接待。

2018-05-30 16:51   省知识产权局;科技成果转化;专利管理系统;专利交易平台 2341
2018蜀山区科技活动周暨专利专题培训

2018蜀山区科技活动周暨专利专题培训

专题培训会将于2018年5月24日在蜀山区电商园三期会议室举行。此次活动由合肥市蜀山区科技局主办,合肥智慧龙图腾知识产权股份有限公司承办,支持单位有北京华仲龙腾专利代理事务所(普通合伙)、合肥市科融知